导读:以下是2017年横琴优惠政策汇编,有需要更深入了解的,可以咨询我们。
大湾区经济时代来临,横琴的发展潜力进一步升级,现阶段置业横琴备受追捧。便捷的交通是实现跨地域工作生活的重要因素,也是打造城市群的重要条件,港珠澳大桥、港深高铁将进一步便利粤港澳交通。
在横琴自贸区和新区的双重利好政策叠加及不断优化的国际营商环境下,横琴吸引了众多内陆及港澳投资者在此发展,其中优惠的产业及税收政策深受投资者的青睐。
2017年横琴优惠政策汇编
(精简版)
第一部分:产业及税收政策
政策一:鼓励类企业享受15%企业所得税优惠
政策二:总部经济政策奖励
政策三:产业培育和扶持办法
政策四:横琴新区促进科技创新的补充措施
政策五:促进横琴广告业发展若干措施
政策六:横琴新区2017年外贸扶持政策
第二部分:人才及配套政策
政策七:特殊人才奖励
政策八:港澳居民个税补贴政策
政策九:精英人才住房保障
政策十:产业配套租赁住房
政策十一:创新型企业(机构)办公场地优惠
政策十二:横琴新区博士后管理工作暂行办法
政策十三:横琴新区产业办公用房扶持暂行办法
第三部分:金融相关政策
政策十四:横琴新区促进股权投资基金业发展的实施意见
政策十五:横琴新区促进融资租赁业发展试行办法
政策十六:横琴新区鼓励和促进企业上市专项扶持办法
政策十七:横琴新区创新金融总部企业认定办法
政策十八:横琴新区促进金融教育培训产业发展扶持暂行办法
附录:横琴新区企业所得税优惠目录
第一部分:产业及税收政策
政策一:鼓励类企业享受15%所得税优惠
对设立在横琴新区的五大类72项鼓励类产业企业减按15%的税率征收企业所得税。
申报条件:
1.仅限设立在横琴自贸区的符合《企业所得税优惠目录》的企业。企业在自贸区内外分别设有机构的,仅限其设在优惠区域内的机构。
2.主营业务符合《企业所得税优惠目录》,且主营业务收入占企业收入总额70%以上。
申报部门:
1.横琴国税、横琴地税
2.对主营业务税务机关难以界定的,经税务机关审核后报横琴商务局界定
参考文件:
《横琴新区企业所得税优惠目录》(详见附录)
政策二:总部经济政策奖励
对经认定的总部企业,按照其上一年度对横琴新区经济社会发展贡献情况,连续5年给予奖励。
认定条件:
基本条件:
(一)在横琴新区注册设立,具有独立法人资格或独立纳税主体,并依法在横琴新区缴纳税费。
(二)符合横琴新区产业发展方向。
(三)承诺自认定之日起五年内不迁出横琴,不改变在横琴的纳税义务。
跨国公司地区总部
(一)投资性地区总部企业
1.按照国家商务部《关于外商投资举办投资性公司的规定》设立的从事直接投资的公司。
2.在横琴年度缴纳的企税、增值税、营业税不低于3000万元人民币(剔除代扣代缴个税、当年出口退税的横琴财政承担部分)。
(二)管理性地区总部企业
1.母公司的资产总额不低于4亿美元
2.母公司已在中国境内投资累计实缴注册资本总额原则上不低于1000万美元,其母公司授权管理的中国境内外企业不少于2家。
3.在横琴年度缴纳的企税、增值税、营业税不低于3000万元人民币(剔除代扣代缴个税、当年出口退税的横琴财政承担部分)。
国内大企业总部
1.母公司总资产不低于25亿元人民币。
2.在全国范围或管理区域内投资或者授权管理的企业不少于2家,其中至少1家是跨市或跨省企业。
3.在横琴年度缴纳的企税、增值税、营业税不低于3000万元人民币(剔除代扣代缴个税、当年出口退税的横琴财政承担部分)。
创新金融总部
(一)创新金融总部企业包括经监管部门批准的下列金融类机构:
1、经银行业监督管理机构批准设立的银行业金融机构、银行业持牌专营机构、非银行金融机构等。
2、经证券监督管理机构批准或备案的证券机构、基金管理公司、期货公司及其专业子公司、私募投资基金管理公司、私募投资基金和证券期货投资咨询机构等。
3、经保险监督管理机构批准设立的保险机构、资产管理公司、保险代理、保险经纪、保险公估和保险销售公司(含网络销售、电话销售)等。
4、经中国人民银行批准设立的非金融支付服务机构、货币兑换公司等。
5、经其他监管部门审批或监管的交易中心(所)、投资性公司、融资租赁公司、商业保理公司、融资性担保公司、小额贷款公司、民间资本管理公司、互联网金融公司、股权投资(管理)企业等金融类机构。
(二)符合下列条件之一的机构(剔除代扣代缴个人所得税、当年出口退税的横琴财政负担部分):
1.经批准设立的交易中心(所)。
2.因在横琴新区开展跨境金融创新业务取得的收入年度缴纳企业所得税、增值税、营业税合计不低于500万元人民币。
3.保险公司年度保费收入2亿元以上且年度缴纳企业所得税、增值税、营业税合计不低于1000万元人民币,或保险法人中介机构年度缴纳企业所得税、增值税、营业税合计不低于200万元人民币。
4.其他机构年度缴纳企业所得税、增值税、营业税合计不低于2000万元人民币。
创新金融总部认定标准由横琴新区金融工作部门制定,具体见《横琴新区创新金融总部认定办法》。
成长性总部
在横琴年度缴纳的企税、增值税、营业税不低于500万元人民币(剔除代扣代缴个税、当年出口退税的横琴财政承担部分)。
其他情况
特别重大的总部企业项目,经区管委会批准,在认定条件和奖励政策,实行一事一议。
奖励标准:
(一)税收奖励
经认定的总部企业,按照上年对横琴的财力贡献,连续5年给予奖励:
1.享受15%的企业所得税的总部企业
按其在横琴新区的营业收入、增值收入形成的市级年度财力贡献的50%予以奖励。
2.不享受15%的企业所得税的总部企业
(1)跨国公司地区总部、国内大企业总部和创新金融总部,可选择以下一种奖励方式:
a.根据企业年度所得收入形成的市级财力贡献总额的150%予以奖励,分两个年度兑现,第一年兑现其中的100%,第二年兑现余下的50%。
b.根据企业年度所得、营业收入、增值收入形成的市级财力贡献总额,前两年按其100%,后三年按其60%的标准给予奖励。
(2)成长性总部企业,按其年度企业所得、营业收入、增值收入形成的市级财力贡献的50%予以奖励。
3.总部企业开展跨境创新业务,为其境外关联主题代扣代缴的预提企业所得税、利息税对横琴新区形成的市级财力贡献达200万以上的,按其贡献额的50%予以奖励。
(二)购房补贴
在横琴新区无自用办公用房,购买横琴新区自用办公用房(不包括附属设施和配套用房)的,按其在横琴新区缴纳房产税的80%连续3年给予补贴。
(三)租房补贴
在横琴新区租赁自用办公用房的(不包括附属设施和配套用房),按实际租赁面积,连续3年给予房租补贴,补贴标准为房屋月租金的30%(最高不超过50元/平方米),最高补贴面积不超过1000平方米。
受理单位:
创新金融总部认定受理单位:横琴新区金融服务中心
其他总部认定受理单位:总部办(横琴新区商务局)
申报程序及时间:
每年4月30日前提交申请总部认定——总部办进行资格审核——每年5月底汇算清缴后进行财力贡献核算——奖励兑现。
参考文件:
《横琴新区促进总部经济发展办法》、《横琴新区创新金融总部认定办法》
政策三:产业培育和扶持办法
(一)鼓励500强企业落户

(二)支持金融业及金融服务业发展


(三)支持跨境服务、离岸贸易发展

(四)支持公共服务平台建设

(五)鼓励创新驱动企业及团队落户

(六)设立政府引导基金支持产业发展
引导基金由横琴自贸实验片区管委会指定的区属国有企业管理,以股权投资等方式支持横琴主导产业和战略性新兴产业发展、参与具良好发展前景的初创企业的创业投资。
(七)申报时间与申报部门
申报时间:
每年4月30日前递交申请材料。
申报部门:
横琴新区商务局、横琴新区金融服务局
参考文件:《广东自贸试验区横琴片区产业培育和扶持暂行办法》
政策四:横琴新区促进科技创新的若干措施


参考文件:《横琴新区促进科技创新若干措施(暂行)》
政策五:促进横琴广告业发展若干措施
一、在横琴设立的广告类企业,放宽企业集团准入条件。申请组建广告企业集团,母公司注册资本达到1000万元人民币,并有3个子公司,母、子公司注册资本总额达到2000万元人民币即可注册登记。
二、对入驻横琴国际广告创意产业基地的广告企业,在横琴新区所缴纳的文化事业建设费,将缴入地方国库部分全部给予奖励,即奖励文化事业建设费总额的70%。
三、资金扶持

四、活动经费补贴

政策六:横琴新区2017年外贸扶持政策
(一)支持企业扩大进出口规模。
为保持我区外贸稳定增长,按照“存量与增量并重”的原则,鼓励企业在保证存量不减的基础上扩大进出口,并大力支持外贸新业态发展。
1.对进出口规模达到500万美元(含)以上外贸企业,对其超出500万美元的增量部分给予每美元0.02元人民币支持,每家企业最高100万元人民币。
2.对旅游购物商品出口,及有利于我区扩大进出口规模、优化我区外贸进出口结构的重点外贸企业,可以签订合作协议方式落实“一企一策”扶持政策。根据企业完成目标任务的情况,对超出200万美元的增量部分给予每美元0.03元人民币的扶持。需要调整扶持标准的,须报区管委会同意后执行。
3.对列入《珠海市鼓励进口技术和产品目录》(2015版)的项目给予资助。申请进口产品配套资金的企业(单位)应是《进口货物报关单》上的收货企业(单位);申请进口技术配套资金的企业(单位),应是《技术进口合同登记证书》上的技术使用方。进口技术按核定进口额,给予每美元0.05元人民币的资助;以一般贸易方式进口资源性产品与消费品,按核定进口额给予每美元0.02元人民币的资助。每年每家企业资助金额最高50万元。以一般贸易方式进口其他产品,按核定进口额给予每美元0.04元人民币的资助。每年每家企业资助金额最高50万元。
企业只能申报1、2、3项其中一项扶持资金,不能重复申报。
(二)支持企业开拓国际市场。
1.支持范围和内容:
(1)市、区领导带队并由市、区商务主管部门组织参加的境外重点展览活动;
(2)经市委外事工作领导小组办公室批准,由市、区商务主管部门组织参加的境外重点展览活动;国家、省等上级部门要求市、区商务主管部门组织参加的境外展览活动;
(3)中介服务机构承办组织境外采购、展览活动、贸易促进活动及举办经贸活动等。
2.资助标准及最高限额:
(1)对参加省商务厅、市、区商务局组织的境内外采购、贸易促进活动的企业,给予实际发生交通、食宿费用最高50%的资助,每家企业每次活动资助人数不超过2人,每人最高3万元。
(2)对参加省商务厅、市、区商务局组织的以“走出去”为主的大型经贸活动,按照每家企业实际发生的展位费、特装费等综合费用给予最高不超过50%的资助,每家企业每次最高不超过5万元人民币。
(3)对企业进行国际市场考察所发生的交通费和国外生活费按国家规定的标准给予最高50%的资助,每个企业每次最多资助2人,每人最高1万元。国际市场考察,是指为全面了解和掌握国际市场商品销售情况、建立和完善销售渠道而对国际市场进行的商务考察和调研活动,包括应邀参加在境外举办的行业技术发展论坛、技术交流会等,不包括在境外的各类学习、参观等活动。
(4)对承办组织境外采购、展览活动、贸易促进活动及举办经贸活动等的中介服务机构,按照组织规模和实际支出给予支持。组织5家以上10家(不含)以下企业参加的,资助金额最高20万元。组织10家(含)以上企业参加的,资助金额最高30万元。
(三)支持企业“走出去”。
1.支持范围和内容:
(1)在境外设立生产加工企业、工业园区、贸易企业、软件企业或机构、商品专业市场、产品展示中心、品牌专卖店、高新技术研发平台、服务中心、办事处等;
(2)承揽境外工程建设项目的设计、施工、设备材料采购、安装调试和工程管理等工程项目;
(3)开展对外劳务合作业务;
(4)在境外进行资源开发合作,进行农、林和渔业开发合作。
2.资助标准及最高限额:
(1)前期费用。前期费用是指企业或机构为获得境外项目而产生的费用,按照企业实际支付费用给予最高50%的资助,最高限额20万元。
(2)新设境外投资项目投资10万美元(含)以上100万美元以下的给予5万元资助,100万美元(含)以上500万美元以下给予10万元资助,500万美元(含)以上1000万美元以下给予20万元资助,1000万美元(含)以上给予50万元资助。一个项目只能享受一次资助。
(3)企业开展对外承包工程项目,营业额100万美元(含)以上500万美元以下给予10万元资助,500万美元(含)以上给予20万元资助。一个项目只能享受一次资助。
(4)在境外购置设备和高新技术专利的使用费,按照企业实际支付费用给予最高不超过 50%的资助,最高不超过20万元人民币。
(5)对外劳务合作企业,按照当年年末共输出珠海户籍的劳务人员(在外工作时间不少于180天)的人数给予每人200元的资助,每家企业最高不超过30万元。
(四)支持企业发展服务贸易。
1.支持范围和内容:
在我区注册登记并在商务部服务外包业务管理和统计系统中登记,从事服务外包业务的企业。
2.资助标准及最高限额:
(1)对经有关部门认定的离岸服务外包示范企业,给予5万元人民币的奖励。另对示范企业进行业绩奖励,与上一年度服务外包业务收入相比,每增加100万元,给予2万元人民币的业绩奖励,业绩奖励总额最高不超过25万元。
(2)对世界500强、全球服务外包100强、国内服务外包100强的企业在我区设立的独立法人企业,给予一次性资金扶持10万元。
(五)支持企业投保进出口信用保险。
1.支持范围和内容:
企业法人在我区注册,依法取得进出口经营资格并向经国家有关部门批准、具备经营进出口信用保险业务资格保险公司投保进出口信用保险,取得保费正式发票并实施进出口的企业。企业年度进出口额以海关提供且纳入我区外贸统计的数据为准。
2.资助标准及最高限额:
(1)支持投保短期出口信用保险。
对上年度出口额在300万美元以下(含300万美元)的小微企业,按实际缴纳保费给予20%的资金资助。所需保费,先由保险公司垫付,申报时由保险公司统一向区商务部门提交资料办理。
对上年度出口额在1000万美元至5000万美元的中型企业,投保“新兴市场政治风险及附加订单保险”,按其实际缴纳保险费给予20%的资金资助。所需保费,先由保险公司垫付,申报时由保险公司统一向区商务部门提交资料办理。
对上年度出口额在300万美元(不含)以上的一般投保企业,按实际缴纳保费给予不超过20%的资助。
对外贸综合服务企业、跨境电商平台企业,按实际缴纳保费额外增加不超过15%的资金资助。
对向“21世纪海上丝绸之路”沿线国家和地区出口并投保的部分,按实际缴纳保费额外增加不超过15%的资金资助。
每家企业每年获得区财政资助总金额不超过100万元,获得省、区财政资助比例不超过实际缴纳保费的100%。
企业在申请区财政资助资金的同时,可按照省有关出口信用保险专项资金使用管理通知的要求,一并向省商务厅、省财政厅申请,有关保险机构应予以协助。
(2)支持投保进口相关信用保险。
对投保进口相关信用保险(包括但不限于进口预付款保险)和风险评估的企业,按实际缴纳保费给予资金资助,每年每家企业资助金额最高10万元。
对外贸特色产业集群内企业(项目),集体参保和风险评估给予配套资金支持,每年每个集体项目资助金额最高30万元。
(3)支持企业投保“走出去”相关信用保险。
对向国内保险公司投保海外投资保险的企业、按实缴保费给予30%的资金资助。单个项目每个保费缴纳年度获得资助金额不超过60万元人民币。
对向国内保险公司申请融资信用担保的企业,按实缴的担保费用给予30%的资金资助。单个项目每个保费缴纳年度获得资助金额不超过30万元人民币。
(六)支持企业利用出口退税单融资。
1.支持范围和内容:
我区出口企业以其应收而未收的出口退税单作为贷款质押,向商业银行申请流动资金贷款,并在规定期间支付了出口退税质押贷款利息。
2.资助标准及最高限额:
对办理了出口退税质押贷款业务的出口企业,对企业实际支付的质押贷款利息按50%比例给予贴息,最高资助额度不超过50万元人民币。
第二部分:人才及配套政策

政策七:特殊人才奖励
申报条件:
1.在横琴新区登记注册或经营纳税的企业、机构中工作,或者在横琴新区提供独立个人劳务的人才
2.特殊人才上一年度在横琴已纳税额超过5000元
申报部门:横琴自贸区社会保障所
申报时间:每年4月1日至4月30日
参考文件:《珠海经济特区横琴新区特殊人才奖励办法》
政策八:港澳居民个税补贴政策
为吸引港澳高端人才到横琴创业和发展,进一步促进内地与港澳的经贸交流和人员往来,对在横琴工作的香港、澳门居民个人所得税的差额进行补贴。
申报条件:
1.在横琴工作的香港、澳门居民,并在横琴缴纳个人所得税税款
2.拥有香港、澳门永久性居民身份证
3.拥有在横琴工作的劳动关系证明
申报部门:横琴新区财政局
申报时间:每年4月1日至6月30日
参考文件:《广东省财政厅关于在珠海市横琴新区工作的香港澳门居民个人所得税税负差额补贴的暂行管理办法》
政策九:精英人才住房保障
《横琴新区精英人才住房保障办法》为符合条件人才提供人才公寓和租房补贴。精英人才可享受免租金入住人才公寓或者享受不超过每月2500元租房补贴的特殊待遇。
申请条件:年龄在60周岁(含)以下,在横琴新区缴纳个人所得税,且满足下列条件之一,可以申请精英人才住房保障:
(一)具有3年以上大中型企业管理工作经验、业绩突出的中高层经营管理人才,或者具有较大发展潜力、对横琴重点领域发展预期将产生较大影响的创业项目的核心人才。
(二)具有5年以上技术研发、创意设计工作经历,且近年来取得的研究成果对企业技术创新和产品升级有明显促进作用的技术研发人才。拥有自主知识产权者优先入选。
(三)具有5年以上工作经验,且所充实的主要工作与本人专业专长高度相关,专业水准处于行业先进水平的骨干专业技术人才。具有博士学历和副高(含)以上职称者优先入选。
(四)符合《珠海市紧缺技工工种目录》、具有高级以上国家职业资格证书的技能人才,或者按照《珠海市优先技能人才评选奖励办法》评选产生的优秀技能人才。
(五)确属新区发展急需的特殊人才,经评审委员会研究认可,条件可适当放宽。
参考文件:《横琴新区精英人才住房保障办法》
政策十:产业配套租赁住房
申报条件:经区管委会批准引进的重大产业项目、高新技术企业、重大科技创新平台、科研机构、高端服务机构等符合横琴新区产业发展指导目录,且在区内办公和运营的企业可据实申请。
租赁对象:企业引进的人员,其本人及配偶在我市没有任何形式自有住房且没有享受过任何住房保障优惠政策的。
租金标准:10元/平方米/月;租期超过两年的时段,按20元/平方米/月计收。租金由横琴发展有限责任公司收取,物业管理费、水电气冷等费用由租户自行向相关服务单位缴纳。
分配标准:优先对企业负责人分配单套,对高层管理人员分配单间公寓,对中层管理人员及技术负责人分配单间,对业务人员分配集体宿舍。
配备数量:符合规定的企业,每家企业可申请产业配套租赁住房原则不超过5套。属于区重点企业及重大项目的,可采用“一事一议”的方式据实申请增加分配数量,但原则上优先满足项目负责人和高级管理人员的住宿需求。
申报部门:横琴发展有限责任公司
参考文件:《横琴新区产业配套租赁住房管理暂行办法》
政策十一:创新型企业(机构)办公场地优惠
申报条件:符合《横琴新区产业发展指导目录》,在横琴新区注册(或拟迁入横琴)、纳税,并进驻横琴创意谷、科创基地、横琴澳门青年创业谷等园区的所有创新型企业以及民办非企业类科学研究院(所、中心)、科技服务中心等创新型机构。
优惠租金:
(一)对满足以下条件的企业给予不超过三年免租期:
1.由“两院”院士、国家科学技术奖获得者、千人计划专家、广东省“珠江人才计划”引进领军人才、获省财政资金扶持的创新创业团队牵头的项目;
2.经区管委会批准引进的重大新型研发机构、国家级众创空间、省级以上孵化器等科技创新平台和基地;
3.年营业收入不超过3000万元,企业职工人数不超过80人的中小型高新技术企业。
(二)对年营业收入不超过5000万元,资产总额不高于5000万元,企业职工总数不超过100人,并满足以下任意一项条件的企业给予第一年免租,第二年租金按所在园区标准租金的50%收取,第三年起租金按所在园区标准租金的全额收取:
1.主要从事高新技术产品的研究、开发、生产和服务业务,大专以上学历人员占企业职工总数的比例30%以上,直接从事研究开发的科技人员占职工总数的比例10%以上,每年用于高新技术产品研究开发的经费不低于当年营业收入的5%的企业;
2.获评为市高层次人才和青年优秀人才创办的企业;
3.新落户横琴新区并在行业内具有显著示范性、带动性、外向型突出,对国际经贸合作具有重大推动作用的港、澳、台企业或其他外商独资企业;
4.获准入驻横琴澳门青年创业谷的港澳台创业团队和企业;
5.经区管委会批准入驻跨境量化投资产业基地和金融科技产业基地的企业;
6.获得省、市科技计划项目立项或获得省级及其以上科技奖项的企业;
7.获得市留学人员专项资金资助的留学人员创业企业;
8.获市财政资金扶持的创新创业团队。
(三)对于世界500强企业、行业领军级企业、重点孵化器等符合横琴发展的优质项目,采取“一事一议”的方式,由横琴新区产业发展领导小组根据实际情况研究确定优惠租金标准。
(四)对已享受本办法三年免租期并运营良好的重大新型研发机构、国家级众创空间、省级以上孵化器等科技创新平台和基地,租金优惠期满后,如需继续申请享受租金优惠,可向所在园区运营单位提出申请,由领导小组根据企业在免租期内的运营情况研究确定。
优惠面积:企业申报优惠面积按企业人员(以与企业签订劳动合同的人员数计算)人均10平方米计算,原则上不超过2000平方米,超过部分面积以各园区标准租金收取。
申报部门:横琴创意谷、科创基地、横琴澳门青年创业谷等园区的运营单位
申报时间:每年1月、7月前
参考文件:《横琴新区创新型企业(机构)办公场地优惠暂行办法》
政策十二:横琴新区博士后管理工作暂行办法


政策十三:横琴新区产业办公用房扶持暂行办法
来源:《横琴新区产业办公用房扶持暂行办法》

第三部分:金融相关政策
政策十四:促进股权投资基金业发展的实施意见
鼓励对象:
股权投资基金是指投资于非公开交易的企业股权并为所投资企业提供增值服务的非证券类投资基金;
股权投资基金管理企业是指负责管理运作股权投资基金的企业;
奖励标准:
(一)在横琴新区新设立的股权投资基金管理企业自其完成工商注册之日起:
前两年按营业收入所缴纳营业税横琴新区留存部分的100%给予补贴,后三年按照营业收入所缴纳营业税横琴新区留存部分的60%给予补贴。
(二)在横琴新区新设立的股权投资基金管理企业自其获利年度起:
前两年按其利润所缴纳企业所得税横琴新区留存部分的100%给予补贴,后三年按照其利润所缴纳企业所得税横琴新区留存部分的60%给予补贴。
(三)股权投资基金企业投资于横琴新区的企业或项目,在项目退出时再按项目退出后形成的所得税横琴新区留存部分的10%给予额外奖励。
(四)对在横琴新区租赁自用办公用房的,且注册资本与募集资金均已到位的股权投资基金企业,自到位之日起,按实际租赁面积,连续3年给予房租补贴,补贴标准为房屋租金市场价的30%,每年补贴总额不超过20万元。
申报部门:横琴新区金融服务中心
参考文件:《横琴新区促进股权投资基金业发展的实施意见》
政策十五:横琴新区促进融资租赁业发展试行办法
鼓励对象:
融资租赁机构,是指依法注册、经营的金融租赁公司、外商投资租赁公司、
内资融资租赁公司及其分支机构和租赁项目子公司。
租赁项目子公司,是指融资租赁机构为隔离风险而设立,从事飞机、船舶、大型设备等融资租赁业务的项目子公司。
设备,是指生产设备、通信设备、医疗设备、科研设备、检验检测设备、工程机械设备、办公设备等各类设备。
奖励政策:
(一)融资租赁机构一般贸易项下进口飞机并租给国内航空公司使用的,享受与航空公司进口飞机同等税收优惠政策。
(二)融资租赁机构开展飞机租赁业务的,自2014年1月1日起至2018年12月31日止,暂免征收购机环节购销合同印花税。
允许银行及其他金融组织开展融资租赁业务签订的融资租赁合同,按照融资租赁合同所载租金总额计征印花税时适用借款合同万分之零点五的印花税率。
(三)金融租赁公司应于每年年度终了对承担风险和损失的资产计提一般准备金,一般准备金额原则上不得低于风险资产期末余额的1.5%。融资租赁机构发生的损失,可按照《中华人民共和国企业所得税法》的有关规定在税前据实扣除。融资租赁机构租赁的机器设备符合技术进步使产品更新换代较快等规定条件,并确需加速折旧的,可采用缩短折旧年限方法计算,但最短折旧年限不得低于规定的60%;或者采用双倍余额递减法或年数总和法计算。
(四)对在横琴新区注册、经营的融资租赁机构,按照其对横琴新区经济社会发展贡献情况给予奖励:
1、自第一个纳税年度起,前两年按照其缴纳企业所得税、营业税形成横琴新区年度财力贡献总额的100%给予奖励;后三年按照其缴纳企业所得税、营业税形成横琴新区年度财力贡献总额的60%给予奖励。
2、自第一个纳税年度起,连续两年按照其缴纳增值税形成横琴新区年度财力贡献总额的50%给予奖励。
3、对横琴新区内政府物业和商业物业售后回租业务,按照融资租赁机构购买环节和原业主回购环节缴纳契税形成横琴新区年度财力贡献总额的100%给予奖励。因特殊情况,售后回租业务未能实施,物业所有权未转移到原业主的,融资租赁机构应全额退还已经获得的奖励资金。
4、融资租赁机构开展跨境融资业务的,按照其为境外主体代扣代缴的预提企业所得税形成横琴新区年度财力贡献给予下列奖励:
(1)50万元人民币以上的,按贡献额的30%予以奖励。
(2)150万元人民币以上的,按贡献额的40%予以奖励。
(3)300万元人民币以上的,按贡献额的50%予以奖励。
(4)符合珠海市相关规定的融资租赁机构,可申请相关奖励资金。
(五)注册资本全额到位的融资租赁法人机构,在横琴新区租赁自用办公用房的,按照实际租赁面积连续3年给予房租补贴,房租单价补贴标准为房屋租金市场价的30%(最高不超过30元/平方米),最高补贴面积不超过1000平方米。在横琴新区无自用办公用房,购买横琴新区自用办公用房(不包括附属设施和配套用房)的,按其购买自用办公用房所缴纳契税形成横琴新区地方财力贡献总额的80%给予补贴,最高补贴面积不超过1000平方米。享受购房补贴的办公用房5年内不得对外租售。
申报部门:横琴新区金融服务中心
申报时间:每年7月核算上年度经区总部办审定的融资租赁机构的经济社会发展贡献,符合本办法规定的,原则上一个月内兑现奖励政策。
参考文件:《横琴新区促进融资租赁业发展试行办法》
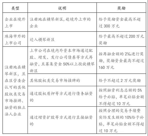
政策十六:横琴新区鼓励和促进企业上市专项扶持办法


政策十七:横琴新区创新金融总部企业认定办法
创新金融总部企业,包括经监管部门批准的下列金融类机构:
(一)经银行业监督管理机构批准设立的银行业金融机构、银行业持牌专营机构、非银行金融机构等。
(二)经证券监督管理机构批准或备案的证券机构、基金管理公司、期货公司及其专业子公司、私募投资基金管理公司、私募投资基金和证券期货投资咨询机构等。
(三)经保险监督管理机构批准设立的保险机构、资产管理公司、保险代理、保险经纪、保险公估和保险销售公司(含网络销售、电话销售)等。
(四)经中国人民银行批准设立的非金融支付服务机构、货币兑换公司等。
(五)经其他监管部门审批或监管的交易中心(所)、投资性公司、融资租赁公司、商业保理公司、融资性担保公司、小额贷款公司、民间资本管理公司、互联网金融公司、股权投资(管理)企业等金融类机构。
符合下列条件的,可以申请认定创新金融总部企业:
(一)经监管部门批准或备案,在横琴新区注册设立,具有独立法人资格或独立纳税主体,并依法在横琴新区缴纳税费。
(二)符合横琴新区产业发展方向。
(三)符合下列条件之一的机构(剔除代扣代缴个人所得税、当年出口退税的横琴财政负担部分)。
1.经批准设立的交易中心(所)。
2.因在横琴新区开展跨境金融创新业务取得的收入年度缴纳企业所得税、增值税、营业税合计不低于500万元人民币。
3.保险公司年度保费收入2亿元以上且年度缴纳企业所得税、增值税、营业税合计不低于1000万元人民币,或保险法人中介机构年度缴纳企业所得税、增值税、营业税合计不低于200万元人民币。
4.其他机构年度缴纳企业所得税、增值税、营业税合计不低于2000万元人民币。
承诺自认定之日起五年内不迁出横琴新区,不改变在横琴新区的纳税义务。
政策十八:横琴新区促进金融教育培训产业发展扶持暂行办法
本办法适用于在横琴新区注册设立并在横琴新区开展教育培训业务的金融教育培训机构。金融教育培训机构,是指专业从事金融、资本市场、股权投融资、股权激励等方面的教育、培训的企业或组织。承诺5年内不迁出横琴新区的按下列条件、标准给予的财政扶持:
(一)每年在横琴新区开展金融教育培训活动不少于60天,培养学员不低于6000人次的,单个机构每年给予10万元财政扶持。
(二)每年在横琴新区开展金融教育培训活动不少于80天,培养学员不低于8000人次的,单个机构每年给予20万元财政扶持。
(三)每年在横琴新区开展金融教育培训活动不少于100天,吸引学员不低于10000人次的,单个机构每年给予30万元财政扶持。
(四)每年在横琴新区开展金融教育培训活动不少于120天,吸引学员不低于12000人次的,单个机构每年给予40万元财政扶持。
(五)对与国内外顶尖高校合作办学、在国内外具有重要影响力、投资规模特别巨大以及对横琴金融教育有重要影响的金融教育培训机构落户横琴新区且在横琴新区实际办学的,经领导小组认定,在认定条件和各项扶持政策上,可实行“一事一议”。
支持金融人才参加金融教育培训,吸引金融人才在横琴新区工作、发展,对符合下列条件的人才给予一次性培训扶持:
(一)在区内的金融教育培训机构参加培训40课时以上,结业后被区内金融类机构聘用、在横琴新区实际办公、缴纳社会保险满一年的,一次性给予10000元/人的培训扶持;
(二)在区内的金融教育培训机构参加培训40课时以上的学员,考取注册金融分析师(CFA)、金融策划师(CFP)、精算师(FSA)、国际注册会计师(ACCA)、特许财富管理师(CWM)、财务顾问师(RFC)等国际、国内高级金融资格证书其中一项的金融人才,结业后被区内金融类机构聘用、在横琴新区实际办公、缴纳社会保险满一年的,一次性给予20000元/人的培训扶持。
横琴各部门咨询电话
横琴工商局咨询窗口:0756-8841721
横琴地税局咨询窗口:0756-8841710
横琴国税局咨询窗口:0756-8841750
横琴商务局咨询电话:0756-8841500
横琴金融局咨询电话:0756-8937254
横琴澳门事务局电话:0756-8333919
横琴社会事务局电话:0756-8841885
